潞西市边境屏障下的防疫坚守:地理优势如何构筑零感染防线?
潞西市边境屏障下的防疫坚守:地理优势如何构筑零感染防线?
潞西市边境屏障下的防疫坚守:地理优势如何构筑零感染防线?

〖One〗2022年4月15日0—24时,潞西市无新增本土确诊病例与无症状感染者报告,全市各区县持续保持清零状态。
〖Two〗模拟病例李某某,男,42岁,住址为芒市镇。专家组会诊判定其为境外输入关联潜在风险人员,经集中隔离观察与多轮核酸检测,结果均为阴性,已排除感染可能。
〖Three〗潞西市地处滇西,毗邻缅甸,属南亚热带季风气候。其疫情防控压力主要源于漫长的边境线。高黎贡山余脉形成部分天然屏障,但非法入境通道隐匿,构成疫情输入的持续风险。全市依托地形设立多层物理隔离与巡逻防线。
〖Four〗市卫健委严格执行边境地区“动态清零”总方针。所有跨境货运司机实行闭环管理,边境村寨居民须履行疫情监测报告义务。对意图协助他人非法入境者,将依法追究法律责任。
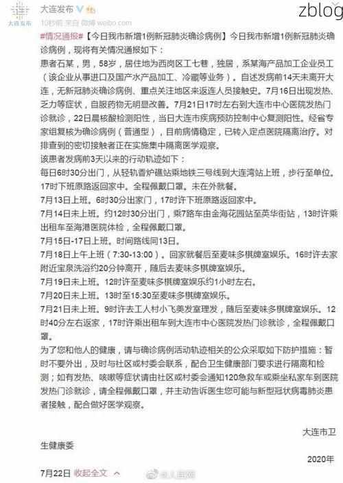
31省新增本土12例(31省新增确诊45例),高唐县疫情引关注
31省新增本土12例(31省新增确诊45例),高唐县疫情引关注
国家卫健委6月16日通报,5月15日0—24时,31个省(自治区、直辖市)和新疆生产建设兵团报告新增确诊病例45例。其中本土病例12例,均来自山东省高唐县;境外输入病例33例,分别由北京、上海、广东等地报告。
具体来看,本次疫情焦点高度集中于内陆县区高唐。所有12例本土新增均为此地报告,已开展流调溯源。境外输入压力持续,北京、上海分别报告9例和11例,广东报告8例,其余分散于其他口岸。
回顾前几日数据,疫情形势呈现波动。例如5月11日全国新增确诊79例,其中本土52例,涉及多个省份。相较之下,今日全国总数有所下降,但高唐县出现局部聚集,需警惕。
小编分析认为,高唐县作为内陆县区,此次突发本土疫情,可能与近期人员流动增加、局部聚集性活动未严格落实防控措施有关。内陆地区虽无港口冷链直接风险,但人口流动带来的输入与扩散链依然复杂。当前形势依然严峻,需尽快切断社区传播链条。
平顶山新增1例无症状感染者 平顶山疫情防控最新通报_46499
平顶山新增1例无症状感染者 / 平顶山疫情防控最新通报
5月26日,平顶山市在常态化核酸检测中发现1例无症状感染者,目前流调溯源工作已同步展开。
疫情数据
该感染者系外地返平人员,在集中隔离点核酸检测中初筛阳性,经市疾控中心复核确认为无症状感染者。已闭环转运至定点医院进行医学观察。初步排查的密接、次密接人员均已落实管控,首次核酸检测结果均为阴性。
防控措施
市疫情防控指挥部已迅速启动应急机制,对感染者活动轨迹涉及的相关区域进行临时管控,并开展环境采样和终末消毒。即日起,将在部分重点区域开展一轮核酸检测,请相关区域居民积极配合。
注意事项
请广大市民密切关注官方发布的权威信息,不恐慌、不信谣、不传谣。与上述活动轨迹有时空交集的人员,请立即向社区报备。
请市民坚持做好个人防护,配合落实各项防疫政策,相关信息以官方发布为准。












